华亿在线体育(中国)官方网站 继续教育学院

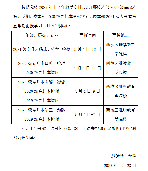
关于开展高等学历继续教育校本部2019级高起本第九学期、2020级高起本第七学期、2021级专升本第五学期面授的通知

2023-04-24  点击:[]


 

上一条:华亿在线体育(中国)官方网站继续教育学院考务管理辅助系统采购询价公告 下一条:2023年继续教育课程思政示范项目评审结果的公示

关闭

联系电话: 教务科 0373-3029165 学籍与学位管理科 0373-3029048 学生科 0373-3029244 培训科 0373-3831053  监督电话:0373-3029271

河南医药大学 继续教育学院 版权所有 豫ICP备09007989号-2 地址:河南省新乡市卫辉市唐庄镇工业路与江山路交叉口  邮政编码:453109


官方微信